六部门发文规范供应链金融业务的深远意义
在实体经济面临转型升级与不确定风险交织的当下,供应链金融正从一个专业名词,变成撬动产业链运行效率的关键支点。尤其是近期六部门联合发文,围绕规范供应链金融业务作出系统部署,在政策层面为这一新兴金融业态立下“规矩”,既是对前期粗放发展阶段的系统“体检”,也是推动高质量发展的重要起点。在监管框架逐步明晰的背景下,如何理解此次政策导向、把握合规边界、释放业务红利,成为金融机构、核心企业以及中小微企业必须正视的共同课题。
供应链金融的本质与规范需求
供应链金融并不是传统意义上的单一授信,而是围绕真实贸易背景,以核心企业为信用锚点,将资金精准输送至上下游中小企业的一整套综合金融服务体系。其核心逻辑在于:用产业链的稳定性替代单一企业的信用脆弱性,通过订单、应收账款、仓单、存货及物流数据等多维信息,对资金流与物流、信息流实现协同控制。多年来,供应链金融在缓解中小微企业融资难、融资贵上发挥了积极作用,但同时也暴露出信用穿透不足、风控模型失真、模式过度创新甚至异化为“影子信贷”等问题。
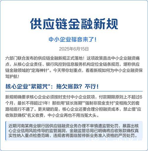
六部门发文规范供应链金融业务,直指行业发展中存在的主要风险点,包括:部分机构以“供应链金融”为名,实则开展无真实贸易背景的表外融资;个别平台凭借数据与信息优势,形成事实垄断与不当利益输送;以及个别核心企业滥用话语权,通过不合理结算周期及关联交易侵蚀中小企业利润与现金流。在这样的背景下,规范供应链金融,不是要“收紧”实体融资通道,而是要通过制度约束,为真正基于实体经济的合规业务“腾笼换鸟”。

六部门协调监管的政策信号
供应链金融具有强跨界属性,本质上横跨金融监管、产业管理、商务流通、税务合规、信息安全等多个领域。由六部门联合发文,传递出的首要信号,就是要以协同监管替代“单线监管”,打破以往各自为战、标准不一的碎片化治理格局。从实践层面看,多部门协同主要体现在三个维度
其一,统一规范供应链金融的业务边界。对于何为真实贸易背景、何种资产可作为合格基础资产、核心企业与金融机构在信用增进中的角色划分,文件通过制度性表述予以框定,避免“概念泛化”和“业务漂移”。其二,夯实信息共享与风险联防机制。通过推动贸易、物流、税务、金融等多源数据的合规打通,实现对核心企业与上下游链条风险的多维度刻画,从而为防范系统性风险构筑前置防线。其三,聚焦中小微企业融资痛点。政策鼓励金融机构在风险可控前提下,加大对中小企业应收账款、预付账款以及存货质押等模式的创新与投放力度,以实现财政、货币、产业政策在供应链层面的有效联动。
真实贸易背景与风控重构
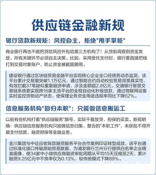
此次规范的关键落脚点之一,是对“真实贸易背景”的穿透式审查。传统信贷更加依赖企业财报和抵质押物,而供应链金融则依托合同、发票、物流签收、仓储凭证以及交易记录等链条化信息。六部门发文要求金融机构不得将虚构交易、循环交易、空转交易包装为供应链金融,强调对交易真实性、业务连续性和资金闭环的核验。这意味着未来供应链金融的风控逻辑,将从“静态报表审查”走向“动态链条监控”。
以某家大型制造企业为例,其上游有数百家零部件供应商,其中大量是资产规模有限、议价能力较弱的中小企业。过去,这些供应商由于抵押物不足、财报不规范,很难从银行获得流动资金,只能依赖民间借贷或延长账期勉强维持运营。而在规范的供应链金融框架下,银行可基于核心企业与供应商的真实交易订单、历史结算记录以及库存周转数据,为供应商提供应收账款融资或订单融资。六部门文件的一个重要创新点,就是对这类业务的底层数据与风控标准提出更明确的合规要求,防止订单虚构、重复质押以及信息不对称导致的连锁违约。
科技赋能与业务模式迭代
在六部门联合规范的语境下,金融科技不再只是“锦上添花”的工具,而是确保合规与效率的关键支撑。区块链、云计算、人工智能、大数据风控等技术,将在供应链金融全流程中发挥基础设施作用。例如,区块链技术可以通过不可篡改的分布式账本,实现对应收账款、仓单与物流节点的可靠记录,降低重复融资和伪造单据的空间;人工智能模型则可以基于多维行为数据,对上下游企业的信用进行持续动态评估。
六部门发文对平台型企业与金融机构合作模式提出规范要求,明确不得将科技平台异化为“影子放贷通道”。这意味着,平台必须回归信息撮合与风控辅助的本源功能,而资金定价、授信决策仍需由持牌金融机构承担责任。在合规框架下,优质平台可以与银行、保理公司、融资租赁公司等展开多层次合作,打造以订单融资、数据驱动定价、动态授信额度管理为特征的新型供应链金融模式。
核心企业责任与中小企业获益路径
供应链金融得以运转的前提,是核心企业的信用“输出”与风险“背书”。六部门发文强化了核心企业在供应链金融中的合规责任,要求其不得滥用市场支配地位,恶意延长结算期限、强制搭售金融产品,或通过关联交易转移利益。未来,核心企业若想在供应链金融生态中发挥更大作用,必须在信息透明、合同规范与商业公正三方面作出实质性改进。

对中小微企业而言,规范并非“新门槛”,而是“新机会”。过去,部分中小企业之所以对供应链金融持观望态度,很大程度上是因为信息不透明、定价不清晰、合同条款复杂,甚至存在隐性成本。随着六部门文件明确披露义务和收费规范,中小企业将有机会在更对称的制度环境下选择金融服务。例如,以应收账款转让为基础的票据化、标准化产品在合规指引下发展,有望让中小企业通过“确权+登记+转让”的方式,更快速地将账期资产变现,显著改善现金流。
典型案例透视规范价值
某地区曾出现过“链条断裂”的典型事件 一家区域龙头贸易企业通过虚构上下游交易,利用多家银行与保理机构之间的信息壁垒,将同一批“纸面应收账款”多次质押融资,最终在资金缺口暴露后迅速恶化为系统性违约,拖累了大量正常经营的中小供应商。事后追责发现,问题并非传统信用风险失察那么简单,而是交易真实性无法有效穿透、资产流转未被统筹登记、跨机构协同信息缺失等多方面缺位的叠加。
在六部门规范框架下,上述问题将被多重约束机制锁定 对应收账款、仓单等资产的登记与公示要求将显著提高重复质押的操作成本;跨机构信息共享与联合征信机制的强化,使虚构交易难以通过简单包装“蒙混过关”;对核心企业与平台责任的明晰界定,促使其在系统搭建和流程设计时更加重视合规性与可追溯性。这一系列制度与技术的协同作用,实质上为供应链金融建立了“防火墙+安全阀”的复合防护体系。
从规范走向高质量发展

六部门发文规范供应链金融业务的深层目标,不在于简单压缩规模或限制创新,而是引导行业从粗放式扩张转向质量优先、风险可控、结构优化的高质量发展阶段。合规要求的提升,短期看可能会导致部分不合规业务被清理、个别机构调整策略,但中长期看,将有助于为真正基于真实贸易、聚焦产业链升级的供应链金融模式释放更大空间。
对于金融机构而言,这意味着需要从“资产驱动”向“场景驱动”转变,更深入地嵌入制造业、物流业、跨境贸易等具体场景,通过与核心企业和平台的协同经营,构建以数据为基础、以风控为核心的可持续业务体系。对于实体企业而言,供应链金融不再只是“被动获取资金”的外部工具,而是重构供应链关系、提升运营效率与议价能力的重要抓手。对于政策制定与监管部门而言,则需要在实践中持续评估规范效果,适时优化细则,在守住风险底线的前提下,为合理创新预留制度空间。
需求表单